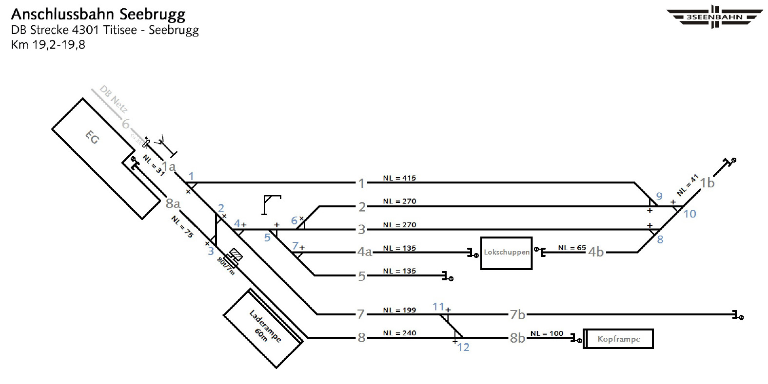
Museumsbahnhof Seebrugg Gleisplan

Lageplan vergrößern

Der Bahnhof Seebrugg ist mit seinen Gleisanlagen und Infrastruktur ein typisch ländlicher Bahnhof des Schwarzwaldes. Er war der Umschlagplatz aller Güter aus der Region, die ihren Weg in die weite Welt antraten.

Die Einfahrt des Bahnhofs führt unterhalb der Bundesstraße (B 500) in einem Bogen am See entlang. Der Bahnsteig liegt ebenfalls, wie die meisten anderen Stationen an der Strecke, in der Kurve. Das Empfangsgebäude ist mit seinem Walmdach typisch für die Dreiseenbahn. Hier schließt sich der im Nachhinein verlängerte Güterschuppen an. Er ist durch das Gleis 8a, das an der Ladestraße entlang führt, angeschlossen.

Parallel dazu verläuft Gleis 1, welches durchgehend bis zur Bundesstraße im Osten verläuft und von dem alle anderen Gleise abzweigen.
Die Gleise 1,2, und 3 dienen als Umsetz- und Abstellgleise. Über eine Weiche zweigt von Gleis 3 das zum Lokschuppen führende Gleis 4 ab.
 
Der Lokschuppen ist von beiden Seiten befahrbar. An seiner westlichen Einfahrt befindet sich eine Untersuchungsgrube. Hier soll eine neue Lokbehandlungsanlage mit Kohlebansen, Kohle- und Wasserkran entstehen.

Die vorhin genannten Gleise 8a und 8 sind für die Güterabfertigung gedacht und besitzen dementsprechende Einrichtungen wie Gleiswaage, Lademaß und Laderampe. Hier wurden früher hauptsächlich Holz, Kohle und Bier verladen. Der Portalkran, der am östlichen Bahnhofsende Gleis 7 überspannte, soll wieder aufgebaut werden.     

 
 
 

 

 

 






Dampfzüge der 3Seenbahn,Infos, Kontakt, Fahrpläne, Buchungen, Museumsbahnhof Seebrugg, Reisegutscheine, Newsletter,

 
 


News



Mitarbeiter gesucht.
Suchen Sie eine sinnvolle Freizeitbeschäftigung? Lernen Sie gerne nette und gutgelaunte Leute kennen? Dann schauen Sie doch mal bei uns vorbei.  Weiter



www.3seenbahn.de